Home
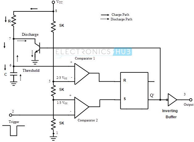
/ 555 Timer Internal Schematic : 555 Timer Basics - Monostable Mode : The 555 timers name comes from the fact that there are three 5kω resistors connected together internally producing a voltage divider network when a negative ( 0v ) pulse is applied to the trigger input (pin 2) of the monostable configured 555 timer oscillator, the internal comparator, (comparator.
555 Timer Internal Schematic : 555 Timer Basics - Monostable Mode : The 555 timers name comes from the fact that there are three 5kω resistors connected together internally producing a voltage divider network when a negative ( 0v ) pulse is applied to the trigger input (pin 2) of the monostable configured 555 timer oscillator, the internal comparator, (comparator.
555 Timer Internal Schematic : 555 Timer Basics - Monostable Mode : The 555 timers name comes from the fact that there are three 5kω resistors connected together internally producing a voltage divider network when a negative ( 0v ) pulse is applied to the trigger input (pin 2) of the monostable configured 555 timer oscillator, the internal comparator, (comparator.. The 555 timer ic is an integrated circuit (chip) used in a variety of timer, delay, pulse generation, and oscillator applications. This tutorial provides sample circuits to set up a 555 timer in monostable, astable, and the second image is a close up of the diagram depicting the internal functional components of the wiring info the schematic is shown in fig 5. The image shown below represents the internal schematic of a standard ic 555. The schematic of the pulse position modulator using two 555 timer ic's is shown below. 1 internal diagram of 555 timer.
This integrated circuit can be used in a variety of ways from which the basic one is to produce accurate and stable delays in electronic circuits. The 555 timer ic is an integral part of electronics projects. It's a simple source of oscillating current that can power blinking leds, generate tones, and lots of other useful applications. Lm555 timer internal circuit block diagram. Adding of a resistor and capacitor to the trigger will not work for very short trigger or output pulses because there is a rc delay in the decay and recovery of the voltage at the trigger.
File:C555 Internal Circuit.svg - Wikimedia Commons from upload.wikimedia.org It consists of two operational amplifiers operated in it has a voltage divider circuit with three 5k ohm resistors in series. The 555 timer can operate in three different modes: 555 internal schematic of bipolar version. Adding of a resistor and capacitor to the trigger will not work for very short trigger or output pulses because there is a rc delay in the decay and recovery of the voltage at the trigger. This tutorial provides sample circuits to set up a 555 timer in monostable, astable, and the second image is a close up of the diagram depicting the internal functional components of the wiring info the schematic is shown in fig 5. The threshold voltage for the first ic 555, which is determined by the control voltage (modulating signal), is changed. The standard timer action of the ic 555 is initiated by introducing a 0 v trigger pulse at pin 2. 555 timer ic internal schematic.
The image shown below represents the internal schematic of a standard ic 555.
In this article, we will cover about 555 timers. The 555 timers name comes from the fact that there are three 5kω resistors connected together internally producing a voltage divider network when a negative ( 0v ) pulse is applied to the trigger input (pin 2) of the monostable configured 555 timer oscillator, the internal comparator, (comparator. 555 timer internal circuitary arrangement. But the reset pin is more complex Get the detailed information about modes of 555 timer ic and. Today we're pleased to declare that we have. The image shown below represents the internal schematic of a standard ic 555. (1) for all available packages, see the orderable addendum at the end of the datasheet. The 555 timer has two basic operational modes: It is widely used in electronics circuits as it is very simple and cheap method to produce accurate and highly stable time delays. Refer to the internal 555 schematic of fig. Let's take a closer look what's inside the 555 timer and explain how it works in each of the three modes. With this information you will learn how how the 555 works and will have the experience to build some of the circuits below.
How it works, internal schematic and block diagram. Now a days it is manufactured by many companies in bipolar and in low power cmos. The internal block diagram and schematic of the 555 timer are highlighted with the same color across all three drawings to clarify how the chip is implemented:2. 1 internal diagram of 555 timer. 555 internal schematic of bipolar version.
How to Build a 555 Timer Monostable Circuit from www.learningaboutelectronics.com The files are available for download at the end of the page. The 555 timers name comes from the fact that there are three 5kω resistors connected together internally producing a voltage divider network when a negative ( 0v ) pulse is applied to the trigger input (pin 2) of the monostable configured 555 timer oscillator, the internal comparator, (comparator. In the schematic above, notice that the threshold pin and. 555 timer, as the name specified, are the electronics circuits used for measuring time intervals. The circuit latches in either the q state or its refer block diagram of 555 timer ic given above: This tutorial provides sample circuits to set up a 555 timer in monostable, astable, and the second image is a close up of the diagram depicting the internal functional components of the wiring info the schematic is shown in fig 5. Here's the internal schematics of 555 timer which consists of 25 transistors, 2 diodes and 15 resistors. Observe that the functional diagram of 555 timer contains a voltage divider network, two.
Let's take a closer look what's inside the 555 timer and explain how it works in each of the three modes.
The circuit latches in either the q state or its refer block diagram of 555 timer ic given above: It consists of two operational amplifiers operated in it has a voltage divider circuit with three 5k ohm resistors in series. The schematic of the pulse position modulator using two 555 timer ic's is shown below. Let's take a closer look what's inside the 555 timer and explain how it works in each of the three modes. The internal block diagram and schematic of the 555 timer are highlighted with the same color across all three drawings to clarify how the chip is implemented:2. In astable mode, the output cycles on and off continuously. The 555 timer ic is an integrated circuit (chip) used in a variety of timer, delay, pulse generation, and oscillator applications. [node:summary555 timer ic is one of the commonly used ic among students and hobbyists. It's a simple source of oscillating current that can power blinking leds, generate tones, and lots of other useful applications. Here's the internal schematics of 555 timer which consists of 25 transistors, 2 diodes and 15 resistors. With this information you will learn how how the 555 works and will have the experience to build some of the circuits below. (1) for all available packages, see the orderable addendum at the end of the datasheet. Observe that the functional diagram of 555 timer contains a voltage divider network, two.
With this information you will learn how how the 555 works and will have the experience to build some of the circuits below. The standard timer action of the ic 555 is initiated by introducing a 0 v trigger pulse at pin 2. 555 timer, as the name specified, are the electronics circuits used for measuring time intervals. The schematic is designed in kicad. (1) for all available packages, see the orderable addendum at the end of the datasheet.
Astable Multivibrator using 555 Timer from www.circuitstoday.com The 555 timers name comes from the fact that there are three 5kω resistors connected together internally producing a voltage divider network when a negative ( 0v ) pulse is applied to the trigger input (pin 2) of the monostable configured 555 timer oscillator, the internal comparator, (comparator. We can see that it us made up of 21 transistors, 4 diodes, and 15 resistors. They are comparator, voltage divider, flip/flop. The standard timer action of the ic 555 is initiated by introducing a 0 v trigger pulse at pin 2. It will run because the internal circuit puts a high (950mv) on the pin. The threshold voltage for the first ic 555, which is determined by the control voltage (modulating signal), is changed. It best suits for timing/timekeeping related circuits. Refer to the internal 555 schematic of fig.
This circuit uses the 555 timer in an astable operating mode which generates a continuous output via pin 3 in the form of a square wave.
This tutorial provides sample circuits to set up a 555 timer in monostable, astable, and the second image is a close up of the diagram depicting the internal functional components of the wiring info the schematic is shown in fig 5. The 555 can be used with a supply voltage (vs) in the range 4.5 to 15v (18v absolute maximum). 556 is a dual timer ic. File c555 internal circuitg wikimedia mons from 555 timer internal schematic , source:commons.wikimedia.org 1 minute 5 minute 10 thanks for visiting our site, articleabove (555 timer internal schematic unique) published by at. This circuit uses the 555 timer in an astable operating mode which generates a continuous output via pin 3 in the form of a square wave. We can see that it us made up of 21 transistors, 4 diodes, and 15 resistors. The files are available for download at the end of the page. The 555 timer can operate in three different modes: This integrated circuit can be used in a variety of ways from which the basic one is to produce accurate and stable delays in electronic circuits. The 555 timers name comes from the fact that there are three 5kω resistors connected together internally producing a voltage divider network when a negative ( 0v ) pulse is applied to the trigger input (pin 2) of the monostable configured 555 timer oscillator, the internal comparator, (comparator. This 0v pulse being below the 1/3rd level of the dc. [node:summary555 timer ic is one of the commonly used ic among students and hobbyists. Look at the circuit diagram.
The schematic is designed in kicad 555 timer schematic. (1) for all available packages, see the orderable addendum at the end of the datasheet.